All Activity
- Past hour
-
Sys-EncounterBot: Pokémon hunting bots
Cellsplitter replied to SkyLink98's topic in RAM - Switch Guides and Other Resources
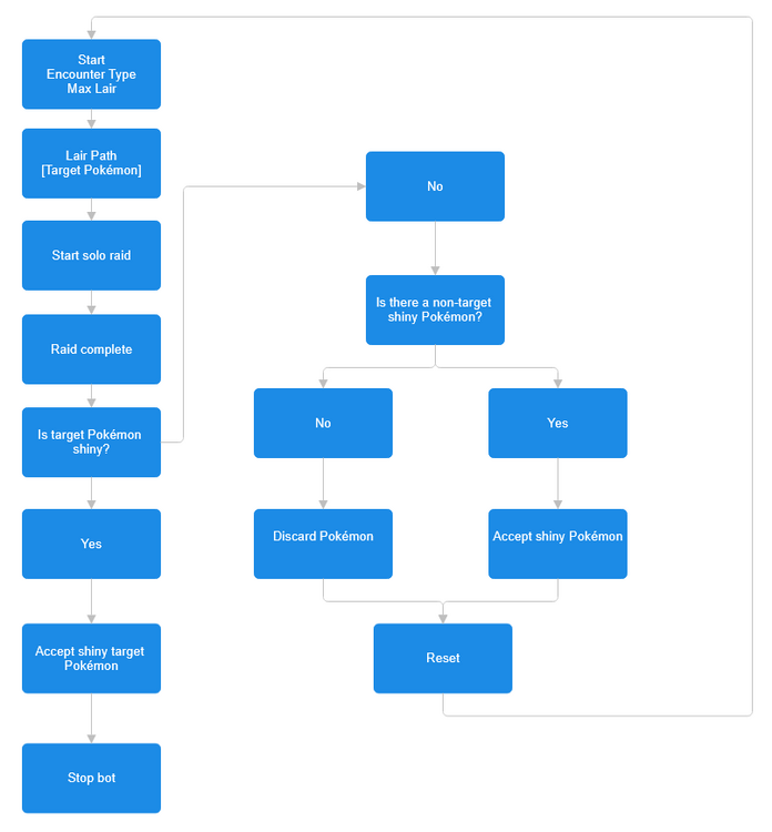
I managed to get Sys-EncounterBot running recently (after gutting most of my plugins etc) and I have a some questions. Can the SWSH_EncounterBot be setup such that it will auto accept non-targeted shinies automatically during Dynamax Adventures (as well as the target)? So far during my limited testing the bot will stop if any Pokémon shows up as shiny when it would be better if it accepted them instead of stopping (as long as target is non-shiny) and then keep going. Is there a stop condition that works this way or is there no way to have it auto-accept shinies and keep hunting until the target is obtained? I made a quick flowchart of what I had in mind and attached it as an image with this post. - Today
-
"Final terminator missing'' Shiny Mew from Faraway Island Island Event
Red531 replied to D3ViL02's topic in Pokémon Legality
It flagged a pokemon that I caught recently. Half my pokemon (most that i have never touched) seem to have an issue, the other half seem fine. What parameters are actually important for the check? Should all pokemon caught within a game have the same trash bytes? Pidgey_52622CBA.pk3 -
Poké Transporter GB v1.2.0 released!
bowserkoopa64 replied to The Gears of Progress's topic in Saves - Tools
Plenty of issues with registering transferred Pokemon in the Pokedex in the gen 3 games as I mentioned with leaf green sometimes either the wrong Pokemon gets registered or not at all. Just transferred from Crystal to Sapphire and nobody registered even with the national Dex also some moves get deleted upon transfer -
RattyBlueWIZARD started following PKHeX
- Yesterday
-
BlackShark's PKHeX Plugin Support Thread
elSteeler replied to BlackShark's topic in Saves - Editing Help
Hello, I believe Mirage Island and Feebas plugins are not working on PkHex 26.3.20. Below is error message for Mirage Island. Thanks for all your hard work! -
Is there anyway to extract the file from it? Like different apps or websites to recover data
-
It seems recent PkHex revisions have broken this plugin.
- 10 replies
-
- 3rd gen
- mirage island
-
(and 1 more)
Tagged with:
-
PKVault - Centralized pkm storage management & Pokedex app
Enan replied to chnapy's topic in Saves - Tools
Heres the logs pkvault-2026-03-30T204321-974Z.log pkvault-2026-03-30T204426-604Z.log pkvault-2026-03-30T204450-985Z.log -
Not a valid dump. There isn't anything in that file recognizable.
-
Hiii… I am just wondering how I beat the magmorter battle in upper steam cave? Any tips would be appreciated!
-
Pokemon - Lots Lots.savIve downloaded my Fire Red save file which has over 100 hours on it using GB Operator but I'm having trouble playing it(Freezes) and then opening it in pkhex(says unrecognized or corrupt save file) to transfer the Pokemon. I got enough money to buy an original copy and am trying to transfer all my work onto that to keep. Any Advice?
-
PKVault - Centralized pkm storage management & Pokedex app
chnapy replied to chnapy's topic in Saves - Tools
@Enan please can you provide your data files so I can see the issue here ? At least your log files into `logs` folder. @STikER I'll check the issue about Alola games. Your suggestion about items seems relevant to me, but as you guessed it may be difficult to implement, I keep it in my todo list. -
PKVault - Centralized pkm storage management & Pokedex app
Enan replied to chnapy's topic in Saves - Tools
Updating my pkvault caused it to stop launching, opening the new 1.7.1 exe in a separate folder works, but when opening it with my 'old' files it doesnt, ended up manually porting my banks since i didnt have that much, but still wanted to mention it, I updated from version 1.6.0 -
PKVault - Centralized pkm storage management & Pokedex app
STikER replied to chnapy's topic in Saves - Tools
Hi! First of all, this is a wonderful app, I'm more than sure it will help me tremendously in my living dex journey. I have encountered though a couple of issues: 1. With the Alola games, it looks like Poké Pelago (or whatever the "Resort" box is, I'm not sure) causes issues. Pokémon in that "box" (which I assume are currently in Poké Pelago are considered duplicated as they are simultaneously both in the PC storage and in Poké Pelago. This doesn't allow to create attached mons in the PKVault's storage. Maybe make an exception for the mons in the "Resort" box? 2. Any chance to have an option to move a Pokémon to the storage but leave the item in the original game like how it is done in the Bank and Home? I imagine it will be a lot of work to program this but this will help with preventing accidentally bringing those items to other games even if you didn't want to. Thanks! -
I noticed the same thing happening in my gen III save files with a few mons obtained by trade a lot of years ago. For example, I have this Crobat since 2007, obtained from a kid that had a English copy of Emerald (we traded mons with my Italian one). What could have happened? 0169 - CROBAT - DD3BCF68A15E.pk3
-
@BlackIce1824 I dug around in the save file, and had Claude AI look at it as well. It seems to be fine. I was able to import it with DeSmuME 0.9.13 and see the changes in your Chikorita's stats. I would review how your emulator imports saves and try again. For accessibility purposes, here is the text from the screenshot with Claude AI's recommendations:
-
KaíqueMartins started following Project Pokémon Bot
-
Hi! I've been playing the rom for some time enjoying it without any major bug, but now I'm having a problem at the part about finding all the treasures with scizor. Trying to get the quest to unlock mount thundercap it always appears world abyss as the place so neither I can accept it or unlock the dungeon.I tried to reset several times but it always appears with world abyss as the place. I searched about this bug and looks like other user had it but I didn't find any solution, so I would appreciate if there is something I can do to unlock the dungeon in a different way, because otherwise I think i'm story-locked.
-
GameBeast92 started following Play as Leaf in Pokémon Colosseum!
-
Version 2603
1 download
LEAF/GREEN IS READY TO SET FOOT IN THE ORRE REGION!! This patch also contains a bunch of QOL features. Check 'em out! R buttons opens the PC menu from anywhere. No more backtracking Shiny locks removed from all Gift Pokemon. These include: All starter pokemon, Plusle, Ho-oh, Colosseum Pikachu, and Agate Celebi. Soft reset with B + X + START combo e-Reader room restored to its full glory! Infinite TM use Celebi Bonus Disc content is now accesible in Agate Village's Secret Cave (Save your game before entering) Total EVs of your Pokemon now displayed after using a Vitamin Vitamin cap raised to 252 (no more 100 cap) 4th row in the Story Mode main menu changed to GBA Trade Menu instead of "Exit" Modern Exp. Share is always on right from the start. NEW KEY ITEMS: EV CHECKER IV CHECKER HAPPINESS CHECKER TIME SAVERS No bike cutscenes Instant Saving Instant Cologne Scent massage + Key Item menu pops up right after POKéMON WITH NEW ABILITY: Ditto now has Wonder Guard (So it won't be targeted as a punching bag 'till it transforms. Thank me later) ENHANCED MOVES: Sweet Kiss > 100% Accuracy Disable > 100% Accuracy EXTRA ITEM LOCATIONS Phenac City: Water Stone Roller Boy KAIB in Phenac City will give you something nice if you defeat him;) Pyrite Town: Moon Stone(somewhere in a house) There's also a game cover in the download section. Put it inside C:\Users\[USERNAME]\AppData\Roaming\Dolphin Emulator\Cache\GameCovers Don't rename it. It should be named GC6E03 Then go inside Dolphin>View>Purge Game Cache List If you did it correctly, then in Dolphin it'll look like this Damn...! So Greeny. HOW TO PLAY: Apply the patch file to a clean Pokemon Colosseum ROM using Xdelta patcher. The rom need to be an iso. Not a file with RVZ, NKIT, or CISO extension. This patch was made for the NTSC (US) version so it will not work on other versions. Online Xdelta Patcher: https://kotcrab.github.io/xdelta-wasm/ SUPER FAST SUPER EASY SUPER CONVENIENT -
Cosmetic features that you can readily change in game are not of much interest to research and implement, hence why there isn't anything for that specific feature in the program. Spirit/Mood in LGPE: https://gist.github.com/Lusamine/48654c3d0efa0cdab38d6c6816655929
-
Hello! So, I've been using PKHex for some time now, i know how it works yatta yatta, but i do have a couple questions regarding Let's Go Eevee, which I've recently wanted to play. Let's start with Partner hair styles. In the game, you normally have to use the Switch in a handheld mode, and use a number of fingers to change the hair style. But let's just say i'm uh... Unable to do that. So i wanted to ask, is there a way to change the Hair Styles in PKHex? Or is it impossible? Another thing i wanted to ask is about the "Spirit" and "Mood" values. What are those values? I tried looking online a bit but couldn't find answers. So if someone understands PKHex more than i do, then i'd really appreciate the help. Thanks in advance <3 -Monti
-
theSLAYER's PKHeX Plugins General Support
theSLAYER replied to theSLAYER's topic in Saves - Editing Help
1. I don't remember what the value should be, and 2. I think they *do* undergo regrowth cycle, if ignored for too long. -
"Final terminator missing'' Shiny Mew from Faraway Island Island Event
D3ViL02 replied to D3ViL02's topic in Pokémon Legality
Wow, thanks for the clarification, I used a file from an old playthrough. Is it safe to transfer this Mew ? Or should I play Emerald again in Japanese and get the Mew ? -
An egg that originated in HGSS should have the HGSS ball set. Otherwise, it should not have a HGSS ball value. Version does not update on hatch; therefore the version ID is a clear indicator on which game it originated from. When viewed/edited in the GUI, the GUI will automatically correct it for you. Both files you attached show as legal.